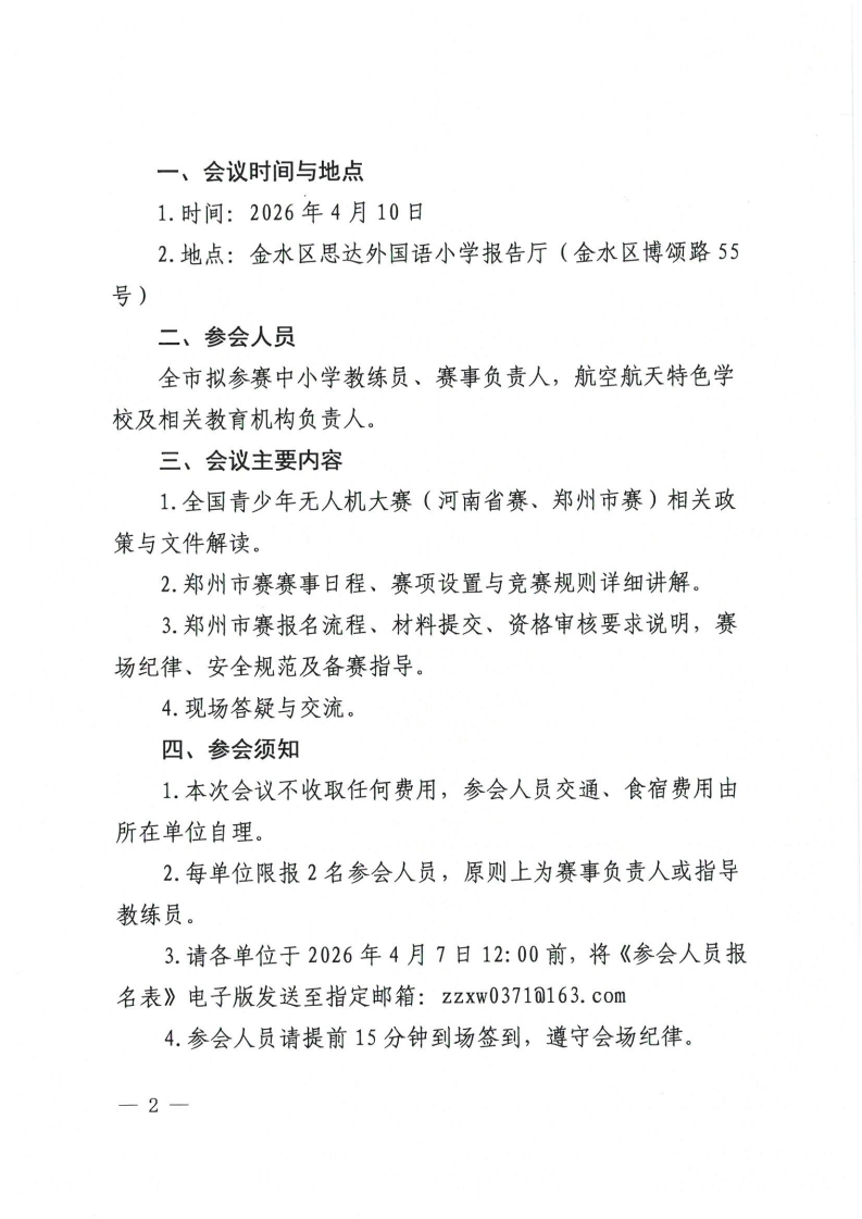
首页
机构信息
机构职能
机构领导
科室之窗
新闻动态
通知公告
社会实践
实践基地
政策文件
师资队伍
活动预告
活动动态
研学旅行
研学基地
研学课程
研学线路
研学师资
政策文件
活动预告
活动动态
教育科研
通知公告
课题研究
课程体系
优质课程
郑州市中小学校外实践教育中心
/
通知公告
关于召开第十届全国青少年无人机大赛郑州市赛赛前说明会的通知
2026
04/03
来源:郑州市中小学校外实践教育中心
赛前说明会附件